央国企如何把握关于党员干部出国(境)的相关规定
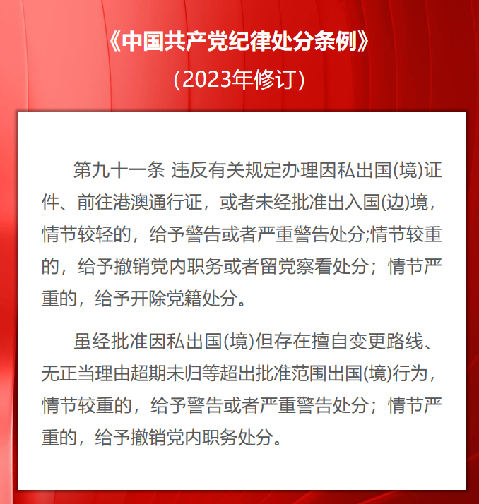
五一假期期间,某国企能源公司多名党员干部因私出国(境)。其后,组织部对因私出国(境)干部进行梳理,发现一名党员干部存在超期未归现象,根据《中国共产党纪律处分条例》(2023年修订)版规定,无正当理由超期未归行为,情节较重的,给予警告或者严重警告处分;情节严重的,给予撤销党内职务处分。后经调查,该干部因特殊情况导致超期未归,且时长较短(仅一天),此外,回国后主动报告情况,未造成其他不良影响。综合考量情节较轻,决定不予处分。

《中国共产党纪律处分条例》
对于党员干部而言,出国(境)事宜绝非小事。一方面,此举是加强党员干部监督管理、维护国家安全和社会稳定之必需。党员干部掌握众多信息资源,其中包含诸多涉及国家安全和利益的关键信息,严格规范其出国行为,能够有效预防信息泄露及其他安全风险。另一方面,这亦是对党员干部个人安全的一种保障。
针对党员干部因私出国(境)管理,有诸多注意事项,央国企该如何把握其中的细则要求,做好相关管理工作呢?
细化管理规定,明确纪律要求
为加强因私出国(境)监督,许多央国企做出了更加详细具体的管理规定,进一步明确党员干部因私出国(境)的纪律要求。
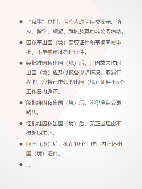
党员干部因私出国(境)注意事项

某央企党员干部因私出国(境)相关规定

全流程数字化管理
党员干部出国不出“线”
出国(境)管理工作涵盖登记备案、出国(境)申请、出国(境)审批、证照出入库、回国确认等多个环节。为及时识别出国(境)申请不符合企业管理要求、出国(境)超期未归、回国证照未按时归还等潜在风险,亟需一套高效的管理系统。

开云(中国)出国(境)管理系统
1.备案管理

2.证照管理

3.出国(境)管理

4.回访管理

5.日常工作台

产品特色

开云(中国)的出国(境)管理系统已实现出国(境)线上申请,领导可通过移动端随时进行审批。证件照管理可与智能柜联动,随时存、取证照,大幅度减轻了人工管理负担,提升了工作效率。此外,系统还能智能提醒应备案未备案的人员、证件借出未按期归还的人员、证件过期的人员等,从而有效加强管理监督力度。